Monday February 2026

হটলাইন

সেবা এবং ধাপ

নং শিরোনাম সেবার ধাপ কার্যকলাপ
  
তথ্য হালনাগাদ করণ দেখুন
শিক্ষক/কর্মচারী নিয়োগ কার্যক্রম দেখুন
শিক্ষক প্রশিক্ষণ দেখুন
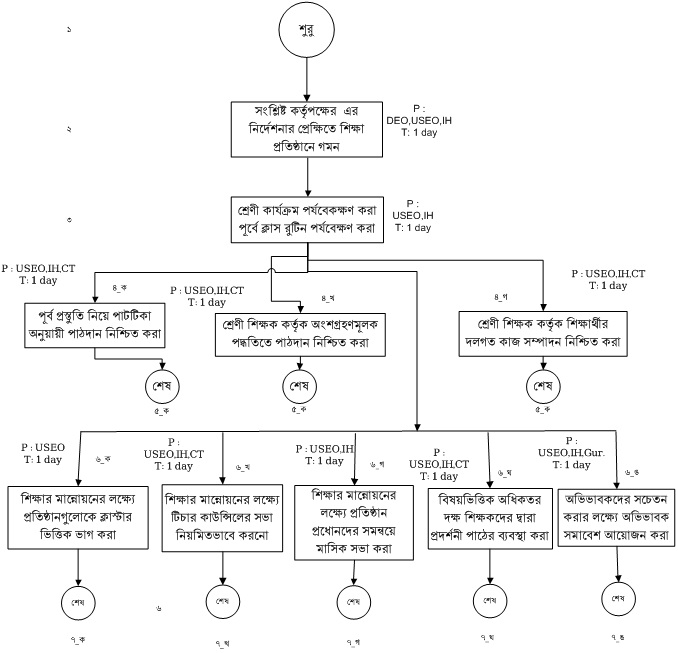
শিক্ষার গুনগত মান সংরক্ষণ ও উন্নয়ন সংক্রান্ত কার্যক্রম দেখুন
একাডেমিক ও প্রশাসনিক তত্ত্বাবধান এবং পরিদর্শন দেখুন
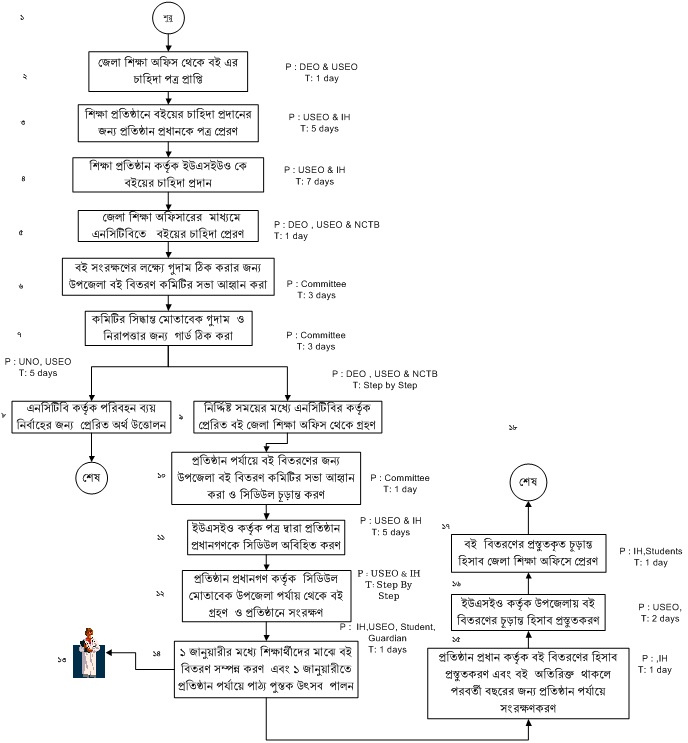
বই বিতরণ দেখুন
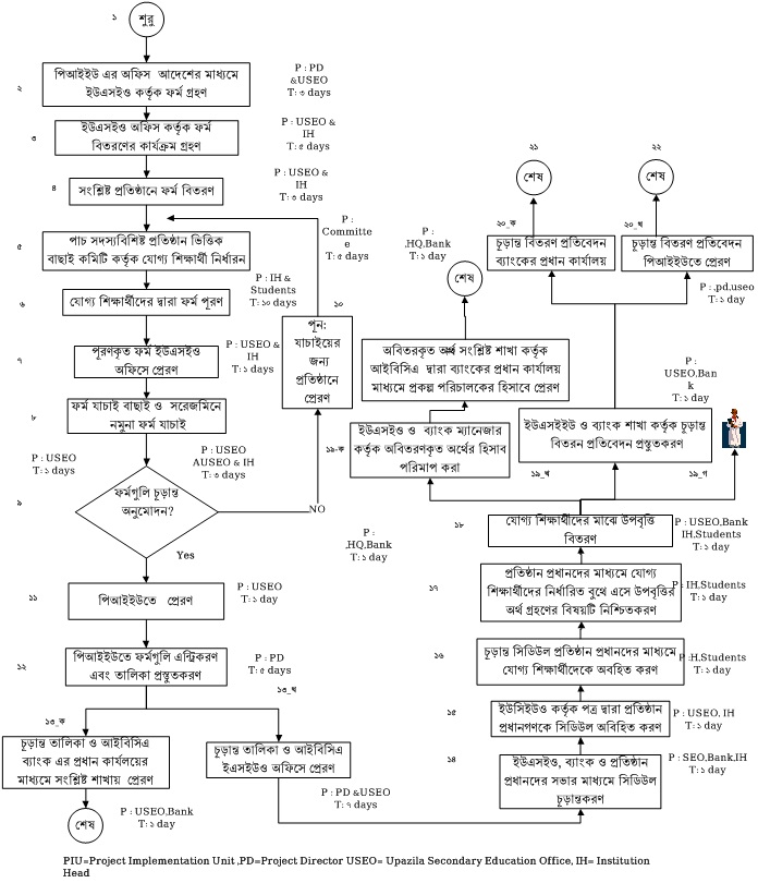
শিক্ষার্থীদের মধ্যে উপবৃত্তি বিতরণ দেখুন
দেখছেন ১ থেকে ৭ পর্যন্ত, মোট ৭ এন্ট্রি

এক্সেসিবিলিটি

স্ক্রিন রিডার ডাউনলোড করুন